это быстро и бесплатно
Оформите заказ сейчас и получите скидку 100 руб.!
ID (номер) заказа
1902153
Ознакомительный фрагмент работы:
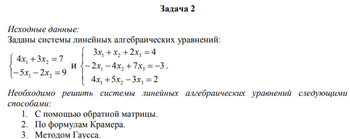
Задача 1
Даны матрицы и
.
Вычислить:
1. и
;
2. ;
3. и
;
4. и
по схеме треугольников;
5. и
с проверкой получения единичной матрицы.

Сделайте индивидуальный заказ на нашем сервисе. Там эксперты помогают с учебой без посредников
Разместите задание – сайт бесплатно отправит его исполнителя, и они предложат цены.
Цены ниже, чем в агентствах и у конкурентов
Вы работаете с экспертами напрямую. Поэтому стоимость работ приятно вас удивит
Бесплатные доработки и консультации
Исполнитель внесет нужные правки в работу по вашему требованию без доплат. Корректировки в максимально короткие сроки
Гарантируем возврат
Если работа вас не устроит – мы вернем 100% суммы заказа
Техподдержка 7 дней в неделю
Наши менеджеры всегда на связи и оперативно решат любую проблему
Строгий отбор экспертов
К работе допускаются только проверенные специалисты с высшим образованием. Проверяем диплом на оценки «хорошо» и «отлично»
Работы выполняют эксперты в своём деле. Они ценят свою репутацию, поэтому результат выполненной работы гарантирован
Ежедневно эксперты готовы работать над 1000 заданиями. Контролируйте процесс написания работы в режиме онлайн
Курсовая работа для профессии поморское и кондитерское...
Курсовая, Поварское и кондитерское дело
Срок сдачи к 10 апр.
«Любимый уголок» - сочинения, описывающие дома, улицы, примечательные места, виды природы Шарыповского района, выражающие авторское отношение к родному району;
Сочинение, Литература
Срок сдачи к 5 апр.
Особенности деятельности рентгенолаборанта при проведении магнитно-резонансной томографии головного мозга.
Диплом, Сестринское дело
Срок сдачи к 4 мая
Необходимо решить двумерную задачу оптимизации 1) графически: изобразить допустимое множество и градиент целевой функции, найти оптимальный план 2) средствами поиска решения в ms excel
Решение задач, методы принятия управленческих решений
Срок сдачи к 4 апр.
Особенности логопедической работы по формированию компонентов связной речи у дошкольников с ОНР
Статья, Логопедия
Срок сдачи к 5 апр.
Составить базу персональных данный сотрудников мчс в acces три таблицы...
Курсовая, Информатика
Срок сдачи к 30 апр.
«анализ соответствия возможностей российских облачных платформ (vk cloud solutions, яндекс. облако, сбероблако) требованиям регуляторов в области защиты данных (152-фз, 187-фз).».
Диплом, Информационная безопасность
Срок сдачи к 17 апр.
Написать эссе на тему: таможенные споры о классификации товаров в соответствии с етн вэд: причины, анализ судебной практики.
Эссе, Таможенное право Евразийского экономического союза
Срок сдачи к 12 апр.
Контрольную работу выполняет Строго по методичке мой вариант...
Контрольная, эргономика, менеджмент
Срок сдачи к 23 апр.
Контрольная работа по службе управления персоналом решить Строго по методичке
Контрольная, Служба управления персоналом
Срок сдачи к 15 апр.
Заполните форму и узнайте цену на индивидуальную работу!